首页
学院简介
学院概况
机构设置
机构概况
运营公司
测试平台
培训基地
入驻企业
核心业务
成果转化
分析测试
教育培训
科研实力
专家团队
科研成果
专利信息
信息发布
技术需求
成果发布
下载中心
关于我们
信息发布
技术需求
成果发布
下载中心
您当前位置是 :
首页
>
信息发布
>
技术需求
> 正文
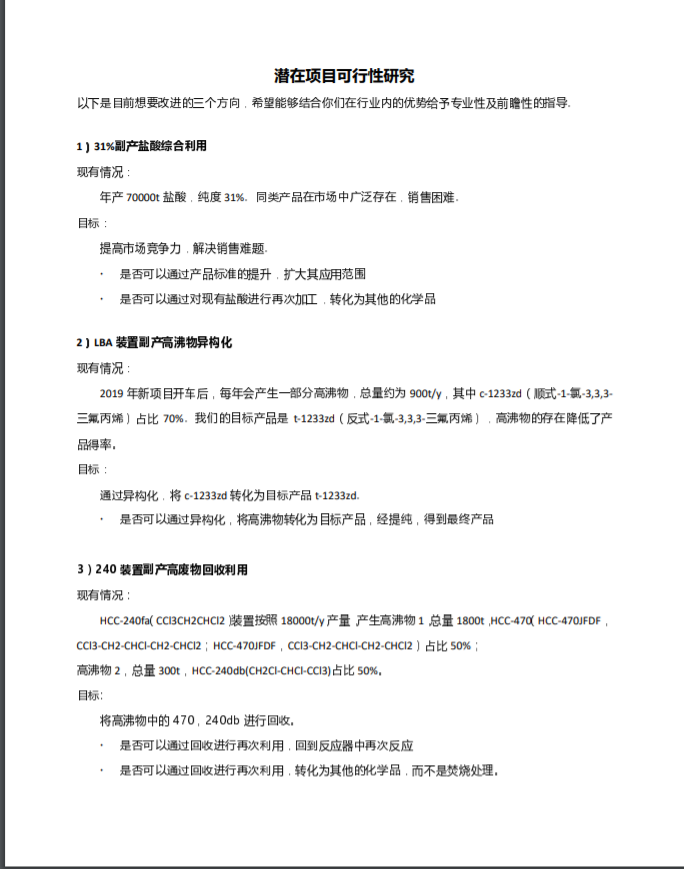
2019年中化蓝天霍尼韦尔新材料有限公司技术需求